Project Ubuntu
Group Project
Role: Team Leader
Service design
Concept Development
Project Management
Project Goal
We strive to empower smallholder farmers in Sub-Saharan Africa, fostering sustainable growth and facilitating a more prosperous future for agricultural communities in the region.
Project Ubuntu
Service Design | Agriculture
Project Ubuntu is dedicated to gaining a comprehensive understanding of the distinct challenges faced by smallholder farmers in Sub-Saharan Africa as they cultivate and market their crops. Our mission is to delve into the intricacies of their agricultural practices, uncover the obstacles they encounter, and identify effective solutions to support their livelihoods. By conducting thorough research and engaging directly with these farmers, we aim to develop a deep-rooted knowledge of their needs.
Target area: Nigeria, Africa
Background

Discover
Currently in Sub-Saharan Africa.
60%
Of the population Is engaged in the agriculture sector.
Yields still remain chronically low.
Case Study
Current Cassava Production
25.6
per 2 hectares
Optimal Cassava Production
160
per 2 hectares
Running at
16%
Efficiency
Qualitative and Quantitative research
We conducted an extensive exploration of the farming landscape in Sub-Saharan Africa. We delved deeply into agricultural practices within each country in SSA, conducting an extensive regional study. Additionally, we conducted a meticulous crop study to analyze the specific impacts crops experience across the value chain. Through this process, we generated informative tables on Miro, allowing us to draw meaningful conclusions. This thorough analysis aided us in identifying our focus area and narrowing our lenses to address the most crucial aspects of the farming sector in Sub-Saharan Africa.



We engaged in direct conversations with farmers and individuals on the ground who encounter these challenges on a daily basis, developing a supply chain analysis. In addition, we conducted a comparative analysis to assess the existing solutions and identify the gaps. By combining real-world perspectives with a thorough examination of current solutions, we developed a holistic understanding of the problem landscape and paved the way for effective and targeted interventions.
Focus Area

Define

Nigeria is one of the African countries with the largest agricultural area at 69 million hectares of land to growing crops (Saleh, 2022).

It is the largest producers of Root vegetables in Sub-Saharan Africa.
And the largest producer of cassava in the world (FAO, 2022).
Value chain analysis
During our discovery phase, we meticulously examined the supply chain to identify key functions that posed obstacles to farmers in achieving a sustainable cycle of growth. Through this process we were able to pinpointed critical areas that required attention.

Service Design

Design
Research Question
To what extent can design help reduce post harvest loss and improve the cassava value network and engage smallholder farmers as stakeholders in designing the supply network?
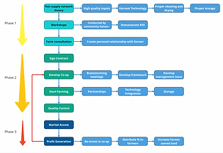
I facilitated a 5-day "Design Sprint" leading with our research question, where our team engaged in a series of design thinking workshops. This immersive experience enabled us to collectively define the project's objectives, visualize the primary user journey, and ideate innovative solutions.




Service Components
+
+
Storage Cooperative
Partnerships
Community Farmers

In the final phase, we embarked on a comprehensive process to define all the essential components necessary for the success of the project. Through the development of concept maps, user journeys, logic models, and other strategic tools, we meticulously refined and identified the critical needs of the project. By carefully mapping out the key elements and aligning them with the project's objectives, we ensured that our final solution would effectively address the identified challenges and deliver impactful results.

Develop



